Что будет, если не производить установку
Если не установить контроллеры MPPT или PWM для солнечных батарей, то потребуется самостоятельный контроль за уровнем напряжения на батареях. Осуществить это можно с помощью вольтметра, как показано на рисунке ниже.

Однако, при таком подключении уровень заряда аккумулятора не будет фиксироваться, в результате чего он может перегореть и выйти из строя. Данный способ подключения возможен при подключении небольших солнечных панелей для питания устройств мощностью не более 0,1 кВт. Для панелей, которые будут питать целый дом, монтаж без контроллера не рекомендуется, так как оборудование выйдет из строя намного раньше. Также из-за перезарядки аккумулятора могут выйти из строя: инвертор, так как он не будет справляться с таким напряжением, может от этого сгореть проводка и так далее. Поэтому следует проводить правильный монтаж, учитывать все факторы.
Подбор контроллера по напряжению и току солнечных батарей и акб
Большинство выпускаемых солнечных батарей имеет номинальное напряжение 12 или 24 вольта. Это сделано для того чтобы можно было заряжать аккумуляторные батареи без дополнительного преобразования напряжения. Аккумуляторные батареи появились значительно раньше солнечных батарей и имеют распространённый стандарт номинального напряжения на 12 или 24 вольта. Соответственно большинство контроллеров для солнечных батарей выпускается с номинальным рабочим напряжением равным 12 или 24 вольта, а также двухдиапазонные на 12 и 24 вольта с автоматическим распознаванием и переключением напряжения.

Номинальное напряжение на 12 и 24 вольта достаточно низкое для мощных систем. Для получения необходимой мощности приходится увеличивать количество солнечных батарей и аккумуляторов, соединяя их в параллельные контуры и значительно увеличивая силу тока. Увеличение силы тока ведет к нагреву кабеля и электрическим потерям. Необходимо увеличивать толщину кабеля, возрастает расход металла. Также необходимы мощные контроллеры, рассчитанные на высокий ток, такие контроллеры получаются очень дорогими.
Чтобы исключить возрастание тока, контроллеры для мощных систем делают для номинально рабочего напряжения на 36, 48 и 60 Вольт. Стоит заметить, что напряжение контроллеров кратно по напряжению 12 вольтам, для того чтобы можно было подключать солнечные батареи и акб в последовательные сборки. Контроллеры с кратным напряжением выпускаются только для технологии зарядки ШИМ.

Как видно ШИМ контроллеры выбираются с напряжением кратным 12 вольтам, причем в них входное номинальное напряжение от солнечных батарей и номинальное напряжение контура подключенных аккумуляторов должно быть одинаковым, т.е. 12В от СБ – 12В к АКБ, 24В на 24, 48В на 48В.
У контроллеров MPPT входное напряжение может быть равным или произвольно выше в несколько раз без кратности 12 Вольтам. Обычно MPPT контроллеры имеют входное напряжение от солнечных батарей от 50 Вольт для простых моделей и до 250 вольт для мощных контроллеров. Но следует учесть, что опять же производители указывают максимальное входное напряжение, и при последовательном подключении солнечных батарей следует складывать их максимальное напряжение, или напряжение холостого хода. Проще говоря: входное максимальное напряжение любое от 50 до 250В, в зависимости от модели, номинальное или минимальное входное при этом будет 12, 24, 36 или 48В. При этом выходное напряжение для заряда АКБ у контроллеров MPPT стандартное, часто с автоматическим определением и поддержкой напряжений на 12, 24, 36 и 48 Вольта, иногда 60 или 96 вольт.

Существуют серийные промышленные очень мощные MPPT контроллеры с входным напряжением от солнечных батарей на 600В, 800В и даже 2000В. Данные контроллеры также можно свободно приобрести у российских поставщиков оборудования.
Окромя выбора контроллера по рабочему напряжению, контроллеры следует выбирать по максимальному входному току от солнечных батарей и максимальному току заряда акб.
Для ШИМ контроллера, максимальный входной ток от солнечных батарей будет переходить в зарядный ток АКБ, т.е. контроллер не будет заряжать большим током, чем выдают подключенные к нему солнечные батареи.
В MPPT контроллере все иначе, входной ток от солнечных батарей и выходной ток для заряда акб – это разные параметры. Эти токи могут быть равными, если номинальное напряжение подключенных солнечных батарей равно номинальному напряжению подключенных акб, но тогда теряется суть преобразования MPPT, и эффективность контроллера уменьшается. В MPPT контроллерах номинальное входное напряжение от солнечных батарей должно быть выше номинального напряжения подключенных АКБ оптимально в 2-3 раза. Если входное напряжение выше ниже чем в 2 раза, к примеру, в 1,5 раза, то будет меньшая эффективность, а выше более чем в 3 раза, то будут большие потери на разницу преобразования напряжения.
Соответственно входной ток всегда будет равен или ниже максимальному выходному току заряда АКБ. Отсюда следует, что MPPT контроллеры необходимо выбирать по максимальному зарядному току АКБ. Но чтобы не превысить данный ток, указывается максимальная мощность подключаемых солнечных батарей, при номинальном напряжении контура подключенных АКБ. Пример для контроллера заряда MPPT на 60 Ампер:
- 800Вт при напряжении АКБ электростанции 12В;
- 1600Вт при напряжении АКБ электростанции 24В;
- 2400Вт при напряжении АКБ электростанции 36В;
- 3200Вт при напряжении АКБ электростанции 48В.
Следует заметить, что данная мощность при 12 вольт указана для зарядного напряжения от солнечных панелей в 13 – 14 Вольт, и кратна для остальных систем с напряжениями на 24, 36 и 48вольт.
Подбор контроллера по типу АКБ
Различные по типу АКБ необходимо заряжать по различным программам зарядки. Это связано с различным химическим составом аккумуляторов. Программы зарядки имеют разные алгоритмы заряда. В соответствии с выбранной программой зарядки акб контроллер заряда регулирует напряжение и силу тока в установленном диапазоне. Современные контроллеры заряжают контроллеры по технологии широтно-импульсной модуляции, такие контроллеры называются ШИМ(PWM) контроллеры. Причем более дорогие контроллеры, которые называются MPPT, использующие технологию поиска точки максимальной мощности от массива солнечных батарей тоже заряжают аккумуляторы по технологии ШИМ. Сначала MPPT контроллер отбирает максимальную мощность, а далее используя ШИМ преобразователь, заряжает акб в соответствии с установленной программой зарядки.

В зависимости от имеющихся аккумуляторов, необходимо выбрать контроллер, имеющий программу заряда именно для вашего типа акб. Рассмотрим основные типы АКБ и условия их заряда:
1) Свинцово-кислотные с жидким электролитом. Заряжаются обычно напряжением не выше 14-15 вольт, можно и выше до 17 вольт, но электролит быстро закипит и начнется процесс его выкипания и разрушения пластин, поэтому придется безотрывно следить за процессом заряда и при начале образования пузырьков, все равно опустить напряжение до 14 вольт, или отключить заряд и дать остыть аккумулятору. Также такие аккумуляторы при заряде выделяют взрывоопасный газ, поэтому их необходимо заряжать с открытыми клапанами и в хорошо вентилируемом помещении.
2) Свинцово-кислотные герметичные с загущенным или абсорбированным электролитом. Это аккумуляторы, изготовленные по технологии GEL и AGM. Данные аккумуляторы необходимо заряжать напряжением не выше 14 вольт. Это связано с тем, что если начнется процесс нагрева, загущенного или абсорбированного электролита, то структура электролита начнет разрушаться, и потеряет свои свойства, причем в отличии от жидко-кислотных, электролит невозможно поменять или восстановить.
3) Щелочные АКБ. Требуют заряд напряжением от 10В до 17В, необходимо следить за процессом заряда.
4) Никелевые
5) Литиевые, имеют в составе специальный блок управления зарядом.
Простые контроллеры заряда имеют одну или две программы зарядки для свинцово-кислотных акб для негерметичных жидкостных и для герметичных GEL или AGM аккумуляторов.
Можно ли обойтись без контроллера для солнечной батареи
Иногда при самостоятельной разработке солнечной электрической станции возникает вопрос, а можно ли обойтись без контроллера? Для ответа на поставленный вопрос необходимо вспомнить о роли данного устройства в системе преобразования солнечной энергии в электрическую. Если сформулировать коротко, то — контроллер управляет процессом заряда аккумуляторных батарей.
При отсутствии данного элемента схемы управления, возможно закипание электролита в АКБ, что в свою очередь приведет к повреждению аккумуляторной батареи, стоимость которой значительно превышает стоимость контроллера. Из этого делаем вывод, что работа солнечной электрической станции в автоматическом режиме без контроллера недопустима.
Единственный случай, когда можно исключить контроллер из схемы управления — это не продолжительное по времени использование солнечных панелей. В этом случае, в цепь зарядки АКБ, устанавливается вольтметр и в моменты, когда заряд достигает пиковых значений, аккумуляторные батареи в ручном режиме отключают. После прохождения пиковых нагрузок, цепь зарядки, опять же в ручном режиме, включается в работу.
В настоящее время изготовлением разнообразных электронных устройств занимается большое количество отечественных и зарубежных компаний. Стоимость контроллеров разнообразных типов колеблется от 5,0 до 10,0 тысяч рублей, поэтому нет необходимости изготавливать такое сложное электронное устройство самому или вообще исключать его из схемы управления солнечной электростанции.
Получив экономию в малом, можно потерять больше при выходе из строя АКБ, к тому же работа в автоматическом режиме, которую осуществляет прибор, изготовленный профессионалами, позволяет экономить время владельца, а в современном мире, когда все быстро течет и происходит, это немаловажный фактор. Однако каждый для себя делает индивидуальный выбор, благо он, это выбор, есть всегда.
Способы подключения контроллеров
Рассматривая тему подключений, сразу нужно отметить: для установки каждого отдельно взятого аппарата характерной чертой является работа с конкретной серией солнечных панелей.
Так, например, если используется контроллер, рассчитанный на максимум входного напряжения 100 вольт, серия солнечных панелей должна выдавать на выходе напряжение не больше этого значения.
Любая солнечная энергетическая установка действует по правилу баланса выходного и входного напряжений первой ступени. Верхняя граница напряжения контроллера должна соответствовать верхней границе напряжения панели
Прежде чем подключать аппарат, необходимо определиться с местом его физической установки. Согласно правилам, местом установки следует выбирать сухие, хорошо проветриваемые помещения. Исключается присутствие рядом с устройством легковоспламеняющихся материалов.
Недопустимо наличие в непосредственной близости от прибора источников вибраций, тепла и влажности. Место установки необходимо защитить от попадания атмосферных осадков и прямых солнечных лучей.
Техника подключения моделей PWM
Практически все производители PWM-контроллеров требуют соблюдать точную последовательность подключения приборов.
Техника соединения контроллеров PWM с периферийными устройствами особыми сложностями не выделяется. Каждая плата оснащена маркированными клеммами. Здесь попросту требуется соблюдать последовательность действий
Подключать периферийные устройства нужно в полном соответствии с обозначениями контактных клемм:
- Соединить провода АКБ на клеммах прибора для аккумулятора в соответствии с указанной полярностью.
- Непосредственно в точке контакта положительного провода включить защитный предохранитель.
- На контактах контроллера, предназначенных для солнечной панели, закрепить проводники, выходящие от солнечной батареи панелей. Соблюдать полярность.
- Подключить к выводам нагрузки прибора контрольную лампу соответствующего напряжения (обычно 12/24В).
Указанная последовательность не должна нарушаться. К примеру, подключать солнечные панели в первую очередь при неподключенном аккумуляторе категорически запрещается. Такими действиями пользователь рискует «сжечь» прибор. В этом материале более подробно описана схема сборки солнечных батарей с аккумулятором.
Также для контроллеров серии PWM недопустимо подключение инвертора напряжения на клеммы нагрузки контроллера. Инвертор следует соединять непосредственно с клеммами АКБ.
Описание схемы устройства
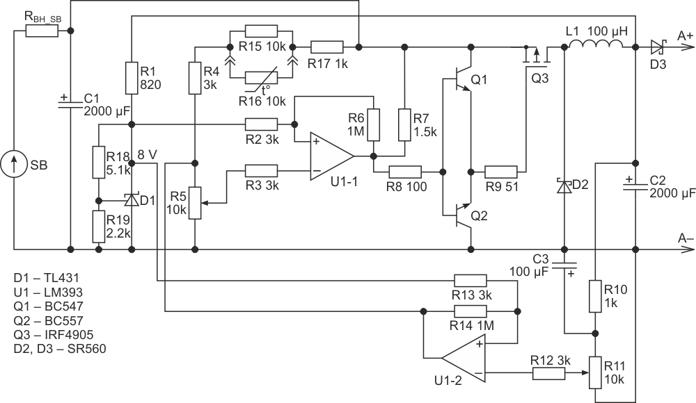
Известно, что для эффективного отбора мощности контроллер должен отслеживать точку максимальной мощности солнечной панели, то есть точку, в которой и напряжение и ток, отдаваемые панелью, максимальны. Универсальные промышленные контроллеры, отслеживающие положение рабочей точки и рассчитанные на широкий диапазон мощностей солнечных панелей, собранных в батареи, достаточно дороги и избыточны в случае эксплуатации одиночной панели.
Точка максимальной мощности и температурный диапазон эксплуатации указываются в паспортных данных качественных панелей.
При проектировании предлагаемого контроллера реализованы обе основных задачи эксплуатации – непрерывное поддержание батареи в точке максимальной мощности и температурная коррекция положения рабочей точки.
Блок-схема контроллера представлена на Рисунке 1 и содержит эквивалент солнечной батареи в виде источника тока SB, обладающего внутренним сопротивлением RВН.
![]() | |
| Рисунок 1. | Блок-схема контроллера солнечной панели. |
При отсутствии внешнего освещения RВН стремится к бесконечности, а ток к нулю. При росте освещенности RВН стремится нулю, а ток к максимальному, технически допустимому значению.
Рассмотрим работу схемы. В исходном состоянии (при отсутствии освещения) конденсатор С1 разряжен, на выходе компаратора U1 присутствует «1», ключ S1 разомкнут. UOП равно паспортному значению точки максимальной мощности солнечной панели.
При росте освещенности конденсатор С1 начинает заряжаться через внутреннее сопротивление солнечной панели. Когда напряжение на С1 превышает опорное напряжение, на выходе компаратора появляется «0», замыкающий ключ S1.
Конденсатор С1 разряжается через S1 на нагрузку RН, после чего процесс повторяется.
Чем выше освещённость, тем чаще повторяется описанный выше процесс.
По сути, мы имеем релаксационный генератор – преобразователь освещенности в частоту.
В практической схеме частота следования импульсов тока составляет единицы герц на рассвете и в сумерки, до десятков килогерц при максимальной освещенности, что обеспечивает широкий динамический диапазон работоспособности контроллера.
Принципиальная схема контроллера представлена на Рисунке 2.
![]() | |
| Рисунок 2. | Принципиальная схема контроллера солнечной панели. |
Поскольку ранее мы подробно разобрали алгоритм работы контроллера, то остановимся только на нескольких моментах.
- Схема гарантированно работоспособна с 12-вольтовыми солнечными панелями мощностью от 40 Вт до 100 Вт, имеющими напряжение холостого хода не более 22 В, номинальное напряжение, соответствующее точке максимальной мощности 17-18 В, и номинальный ток 2…8 А.
- Компаратор U1-2 срабатывает при напряжении на аккумуляторной батарее выше 14.4 вольт, принудительно ограничивая длительность импульсов зарядного тока, что предотвращает перезаряд аккумулятора.
- Питание компаратора и источника опорного напряжения производится с выхода устройства, что гарантирует автоматическое отключение контроллера при отключении аккумулятора.
Наличие инвертора необходимо:
- Для обеспечения круглосуточного бесперебойного питания в сети, использующей централизованную подачу энергии параллельно с аккумуляторами.
- В сетевых системах электроснабжения – совместная работа сетевого on-grid инвертора и центральной электросетью.
- Для систем, где основным или единственным источником электроэнергии выступают фотоэлектрические панели или ветряки.
- В гибридных и комбинированных системах электроснабжения, совместная работа ВИЭ с центральной сетью.
- На других объектах с автономным электропитанием, построенных по принципу off-grid систем.
- В мобильных комплексах на базе солнечных панелей, использующихся автомобилистами и любителями многодневных пеших турпоходов.
Контроллеры
Известный факт, что полное разряжение, как и чрезмерная зарядка, влияют на дальнейшую работу аккумуляторных батарей. Особо чувствительными являются свинцово-кислотные аккумуляторные панели. Для предохранения батарей от этих нагрузок и служит регулятор. При максимальной зарядке АКБ (аккумуляторной батареи) с помощью контроллеров уровень тока будет понижен, при понижении заряда до критических значений подача энергии будет остановлена.
Типы контроллеров
Существует несколько типов регуляторов: On/Off, ШИМ и МРРТ.
Перед подбором устройства необходимо ответить на два основных вопроса:
Какое напряжение на входе?
Какой номинальный ток?
Автоматический контроллер заряда с регулятором MPPT для солнечных батарей
Как и у большинства устройств, обязательно наличие прочностного запаса. Максимальное напряжение контроллера должно превышать общее напряжение на 20 процентов. Для определения запаса номинального тока нужно к величине тока короткого замыкания солнечных батарей прибавить 10–20 процентов, также данное значение зависит от типа регулятора. Эти данные можно найти в технических паспортах контроллеров. Например, для контроллера солнечных батарей SOL4UCN2 (ШИМ) выходное напряжение тока принимает значения 3 вольта, 6 вольт, 12 вольт. Также возможно подобрать контроллеры с выходным напряжением 36 или 48 вольт. К тому же необходимо предусмотреть инвертор для преобразования тока.
Контроллеры On/Off
В линейке контроллеров являются простейшими и, соответственно, недорогими. Когда заряд аккумулятора достигает предельного значения, контроллер разрывает соединение между солнечной панелью и батареей посредством реле. В действительности батарея не полностью заряжена, что оказывает влияние на дальнейшую работоспособность аккумулятора. Поэтому несмотря на низкую стоимость, лучше не использовать регулятор данного типа.

Контроллер On/Off для солнечных батарей
ШИМ (PWM) – контроллеры
Для этого типа контроллера применена технология широтно-импульсной модуляции. Преимуществом является прекращение заряда аккумуляторной батареи без отсоединения солнечных модулей, что позволяет продолжить зарядку АКБ до максимального уровня. Рекомендованная область применения – системы с небольшой мощностью (до 48 вольт).
МРРТ – контроллеры
Maximum power point tracker контроллер появился 80-х годах. Самым эффективным по праву считается именно этот тип контроллера. Он отслеживает максимальный энергетический пик и понижает напряжение, но увеличивает силу тока, не изменяя мощность. Благодаря высокому коэффициенту полезного действия МРРТ – контроллеры сокращают срок окупаемости солнечных станций. Выходные напряжения варьируются от 12 до 48 вольт.
Самодельные контроллеры
Безусловно, можно сделать контроллер своими руками. Прототипом служит . В его схеме с помощью реле коммутируется сигнал, полученный с ветрогенераторов или солнечных батарей. Реле управляется посредством пороговой схемы и полевого транзисторного ключа. Подстроечные резисторы регулируют пороги переключения режима.

Схема для создания контроллера своими руками
В данной схеме использовано 8 резисторов в качестве нагрузки для утилизации энергии. Эта схема является первоначальной, ее можно упростить самостоятельно, а можно прибегнуть к помощи достоверных источников. Несмотря на очевидную простоту конструкции, не рекомендуется использовать контроллеры, созданные своими руками, во избежание неблагоприятных последствий, таких как порча АКБ, например (при напряжениях 36–48 вольт).
Гибриды
Гибридным контроллером считается контроллер, использующий энергию ветра и солнца. Его преимуществом является возможность использование двух источников тока (ветрогенератора или солнечной батареи) совместно или попеременно. Незаменим для автономных производств.
Дополнительные функции аккумуляторных батарей
Прогресс не стоит на месте и благодаря ему можно подобрать контроллер с нужными характеристиками для каждого потребителя индивидуально. Модель контроллера может включать в себя дисплей с выводом информации о батарее, реле, солнечных панелях, количестве заряда, напряжении (вольт), токе. Также может присутствовать система оповещения при приближении разрядки и таймер для активации ночного режима. Существуют контроллеры с возможностью подключения к компьютеру.

Контроллер с возможностью подключения к компьютеру I-Panda SMART 2
Что представляет собой бытовая солнечная батарея
Гелиоэнергетика – это настоящая находка для получения дешевой электроэнергии. Однако даже одна солнечная батарея стоит достаточно дорого, а для того чтобы организовать эффективную систему их нужно немалое количество. Поэтому многие решаются собрать солнечную батарею своими руками. Для этого нужно уметь немного паять, так как все элементы системы собираются в дорожки, а потом крепятся на основание.

Чтобы понять, подходит ли гелиостанция для ваших нужд, надо понимать, что такое бытовая солнечная батарея. Само устройство состоит из:
- солнечных панелей
- контроллера
- аккумулятора
- инвертора
Если устройство предназначено для отопления дома, в комплект будут также включены:
- бак
- насос
- комплект автоматики

Солнечные панели — прямоугольники 1х2 м либо 1,8х1,9 м. Для обеспечения электричеством частного дома с 4-мя жильцами надо 8 панелей (1х2 м) либо 5 панелей (1,8х1,9 м). Устанавливают модули на крышу с солнечной стороны. Угол наклона крыши 45° с горизонтом. Существуют вращающиеся солнечные модули. Принцип работы солнечной батареи с поворотным механизмом аналогичен стационарной, но панели поворачиваются вслед за солнцем благодаря фоточувствительным датчикам. Стоимость их выше, но КПД достигает 40%.
Конструкция стандартных солнечных батарей следующая. Фотоэлектропреобразователь состоит из 2 слоев n и p типа. n-слой изготавливают на основе кремния и фосфора, что приводит к избытку электронов. p-слой делают из кремния и бора, в результате чего образуется избыток положительных зарядов («дыр»). Слои помещают между электродов в таком порядке:
- покрытие против бликов
- катод (электрод с отрицательным зарядом)
- n-слой
- тонкий разделительный слой, препятствующий свободному переходу заряженных частиц между слоями
- p-слой
- анод (электрод с положительным зарядом)
Фотоэлектрические модули производят с поликристаллической и монокристаллической структурами. Первые отличаются большим КПД и высокой стоимостью. Вторые – дешевле, но менее эффективны. Мощности поликристаллических достаточно для освещения/отопления дома. Монокристаллические используются для генерации малых порций электричества (в качестве резервного источника энергии). Существуют гибкие солнечные батареи на основе аморфного кремния. Технология находится в процессе модернизации, т.к. КПД аморфной батареи не превышает 5%.
Виды приборов
Контроллеры для солнечных батарей представлены в нескольких видах:
- Устройства On/Off.
- PWM контроллеры.
- MPPT контроллеры.
- Устройства гибридного типа.
- Самодельные контроллеры.
Познакомимся с каждым из этих видов. На сегодняшний день самыми популярными считаются PWM контроллер и контроллер MPPT.
Устройства On/Off
Такие контроллеры заряда аккумуляторов являются самыми простыми из всех моделей, которые представлены на современном рынке. Их функциональность весьма ограничена. Устройства этого типа отключают процесс зарядки аккумулятора при достижении максимального значения напряжения. Таким образом, предотвращается перегрев и перезарядка АКБ.

Важно подчеркнуть, что контроллер такого типа не сможет обеспечить 100% уровень заряда АКБ. Этот нюанс объясняется тем, что отключение происходит по достижении максимального значения тока. На момент обесточивания уровень заряда может находиться в пределах от 70 до 90%
Чтобы загрузить аккумуляторную батарею полностью, потребуется еще несколько часов. Неполная зарядка неблагоприятно сказывается на функционировании прибора и уменьшает срок его эксплуатации.
Контроллеры типа PWM
Контроллер уровня заряда PWM (Pulse-Width Modulation) по-другому называется ШИМ. ШИМ контроллер − устройство, принцип действия которого основан на широтно-импульсной модуляции тока. Прибор разработан с целью устранения проблемы неполной зарядки. 100% уровень достигается благодаря тому, что механизм при обнаружении максимального значения тока, понижает его продлевая таким образом зарядку аккумулятора.

Описанное устройство предотвращает перегрев аккумуляторной батареи, способствует повышению принятия заряда. В общем, хорошо сказывается на ее состоянии. Прибор этого типа считается весьма эффективным, но MPPT контроллер, если сравнивать его принцип действия с PWM, является более предпочтительным вариантом по ряду функциональных возможностей.
MPPT контроллеры
МРРТ контроллер (Maximum Power Point Tracking) − устройство, которое отслеживает максимальный предел мощности заряда. С помощью сложного алгоритма устройство этого типа следит за показаниями тока и напряжения системы энергоснабжения, определяя оптимальное соотношение параметров для обеспечения максимальной продуктивности всей солнечной электростанции.

Без преувеличения можно утверждать, что именно MPPT контроллер является наиболее усовершенствованной и эффективной моделью по сравнению с другими. Для сравнения: MPPT контроллер повышает продуктивность системы энергообеспечения до 35% относительно PWM.
На сегодняшний день MPPT контроллер считается более подходящим для систем, в которых солнечные панели занимают значительные площади. Но высокая стоимость приборов данного типа вводит определенные ограничения при его использовании. Поэтому PWM модель является доступной для эксплуатации в системах энергоснабжения частных домов.
Устройства гибридного типа
Используются в случае энергоснабжения с помощью комбинирования источников энергии, например, ветра и солнца. В основу разработки гибридного прибора положен принцип работы МРРТ и PWM контроллеров. Единственное, чем он отличается от других моделей, − это вольтамперные параметры.

Главная цель моделей гибридного типа состоит в своеобразном выравнивании нагрузки на аккумуляторы. Эта проблема возникает в результате работы ветрогенераторов, которые производят ток непостоянной величины. При этом аккумуляторы работают в усиленном режиме, который значительно уменьшает срок эксплуатации.
Самодельные приборы
В некоторых случаях, при наличии соответствующего опыта и навыков, собирают контроллер аккумуляторов для солнечной панели самостоятельно. Но, скорее всего, такой прибор будет значительно уступать в плане функциональности и эффективности. Устройства подобного типа подходят только для очень маленькой системы энергообеспечения, которая работает с низкой мощностью.

Для изготовления контроллера заряда аккумуляторов вам понадобится его схема. Погрешность работы самодельного контроллера должна позволять фиксировать перепады измеряемых величин с точностью до одной десятой.
Три принципа построения контроллеров заряда
По принципу действия различают три типа солнечных контроллеров.Первый, самый простой тип – это устройство, выполненное по принципу «On/Off» («Вкл./Выкл.»). Схема такого аппарата представляет собой простейший компаратор, который включает или выключает цепь заряда в зависимости от значения напряжения на клеммах аккумулятора. Это самый простой и дешевый тип контроллеров, но и способ, которым он производит заряд, самый ненадежный. Дело в том, что контроллер отключает цепь заряда по достижении предельного значения напряжения на клеммах аккумуляторной батареи. Но при этом не происходит полного заряда банок. Максимально достигается не более 90% заряда от номинального значения. Вот такой постоянный недобор заряда значительно уменьшает работоспособность аккумулятора и срок его работы.
Вольт-амперная характеристика солнечного модуля
Второй тип контроллеров – это устройства, построенные по принципу ШИМ (широтно-импульсной модуляции). Это более сложные аппараты, в которых кроме дискретных компонентов схемы имеются уже и элементы микроэлектроники. Аппараты на базе ШИМ (англ. – PWM) осуществляют зарядку аккумуляторов ступенчато, выбирая оптимальные режимы заряда. Эта выборка производится автоматически и зависит от того, как глубоко разряжены АКБ. Контроллер повышает напряжение, одновременно понижая силу тока, обеспечивая тем самым полную зарядку аккумуляторной батареи. Большой недостаток ШИМ-контроллера – заметные потери в режиме зарядки аккумулятора – теряются до 40%.
ШИМ – контроллер
Третий тип – это контроллеры MPPT, то есть работающие по принципу отыскания точки максимальной мощности солнечного модуля. В процессе работы устройства этого типа используют максимально доступную мощность для любого режима заряда. По сравнению с другими, аппараты этого типа отдают на заряд аккумуляторных батарей примерно на 25% — 30% больше энергии, чем другие аппараты.
MPPT — контроллер
Заряд АКБ производится меньшим напряжением, чем это делают контроллеры других типов, но большей силой тока. Коэффициент полезного действия аппаратов MPPT достигает 90% — 95%.



























































